事业单位 - 宁夏回族自治区地震局2022年度公开招聘公告

2022-05-09 11:00:12 boss 48

为加强干部队伍建设,满足事业发展需要,根据《事业单位人事管理条例》《事业单位公开招聘人员暂行规定》和《中国地震局事业单位进人管理办法》等有关规定,宁夏回族自治区地震局面向社会公开招聘事业单位工作人员6名。现将有关事项公告如下:

       一、招聘对象及招聘条件

     (一)招聘对象

     本次招聘对象为志愿投身防震减灾事业的普通高等学校应届毕业生。国家统一招生的普通高校毕业生离校时和在择业期内(国家规定择业期为二年)未落实工作单位,其户口、档案、组织关系仍保留在原毕业学校,或者保留在各级毕业生就业主管部门(毕业生就业指导服务中心)、各级人才交流服务机构和各级公共就业服务机构的毕业生,可按应届毕业生对待。

     (二)报考者应具备的条件

     1.具有中华人民共和国国籍,拥护中国共产党的领导,热爱社会主义,有良好的职业道德,爱岗敬业,事业心和责任感强;

     2.遵纪守法,品行端正;

 3.具备岗位所需的专业条件;

     4.具备适应岗位要求的身体条件;

     5.具备岗位要求的其他条件。

(三)有下列情况之一者,不得报考

    1.曾受过各类刑事处罚的;

    2.有违法、违纪行为正在接受审查的;

    3.尚未解除党纪、政纪处分的;

4.按照《事业单位公开招聘人员暂行规定》的相关规定应当回避的;

    5.尚处于试用期内的新录用公务员;

6.按照《关于加快推进失信被执行人信用监督、警示和惩戒机制建设的意见》规定,由人民法院通过司法程序认定的失信被执行人;其他政策法规明确不得招聘为事业单位工作人员的失信人员;

7.法律法规等规定的其他不能报考事业单位的情形。

按照有关规定,宁夏回族自治区地震局不招录本单位处级及以上干部亲属。地震系统其它单位处级及以上干部亲属应聘宁夏回族自治区地震局事业单位的,干部本人应当按照管理权限,事前书面向本单位和宁夏回族自治区地震局人事部门说明情况,应聘人员报名时应当如实申报本人在地震系统工作的近亲属关系情况。如未如实申报,将取消考试、聘用资格。(所指的近亲属关系包括:夫妻关系;直系血亲关系,包括祖父母、外祖父母、父母、子女、孙子女、外孙子女;三代以内旁系血亲关系,包括叔伯姑舅姨、兄弟姐妹、堂兄弟姐妹、表兄弟姐妹、侄子女、甥子女;近姻亲关系,包括配偶的父母、配偶的兄弟姐妹及其配偶、子女的配偶及子女配偶的父母、三代以内旁系血亲的配偶;其他亲属关系,包括养父母子女、形成抚养关系的继父母子女及由此形成的直系血亲、三代以内旁系血亲和近姻亲关系。)

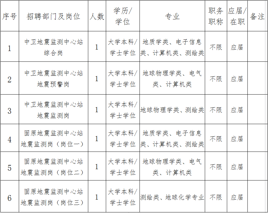
二、招聘岗位及要求

图片关键词

岗位要求的学历、学位等均为最低资格条件。学历以本人报考时取得的最高学历为准,专业为本人最高学历对应的第一学位专业。取得境外学历学位证书报名者应提供教育部留学服务中心出具的学历学位认证书;届别认定以教育部留学服务中心出具的学历学位认证书年份为准;认证书等各项资格认定截止时间为2022年7月31日。

三、招聘程序

(一)报名

1.报名时间为2022年5月9日上午08:00至5月13日下午18:00,逾期不可补报。

2.报名采用网络报名的方式进行,请登陆中国地震局局属单位事业人员公开招聘系统(http://211.71.235.164)进行报名。每名考生限报一个岗位,报考信息提交后不可修改。

考生填写的信息必须与本人实际情况一致,且符合报考条件和报考岗位要求。凡弄虚作假或隐瞒信息者,一经查实,即取消考试、聘用等资格。

3.考点请选择“宁夏考点(银川)”,不设置异地考点。博士研究生人员可免笔试,报名时请选择“不参加笔试(博士)”考点。

(二)资格审查

1.考生报名后,可于2022年5月9日至5月14日期间登录招聘系统网站查询是否通过资格审查。请考生密切关注资格审查情况,已通过资格审查的,不能改报其他职位,退回补充修改材料的请在5月13日下午18:00前提交材料,逾期不再受理(视为不通过)。

报考人员在最后一天报名如审查不通过导致无法改报其他职位责任自负。

2.通过资格审查的考生,请于2022年5月23日上午08:00至5月27日下午18:00期间登录招聘系统网站打印《准考证》。逾期视为主动放弃报考资格。

  (三)考试

考试分为笔试和面试两部分,均为百分制,各占综合成绩的50%。博士研究生可免笔试,以面试成绩作为综合成绩,不占用通过笔试进入面试考生的比例和名额。

  1.笔试

 (1)笔试时间初步定于2022年5月28日上午09:00-12:00,因疫情防控需要和其他不可抗力因素造成笔试时间延期的,我们将及时发布公告。

(2)具体笔试地点及考场安排详见准考证。考生参加笔试需全程佩戴口罩。

(3)笔试内容为数理基础考试,内容为高等数学、普通物理。两科各按100分出题,笔试时间180分钟。

(4)2022年5月28日下午17:00后,考生可登录招聘系统查询笔试成绩。

2.资格复审

(1)根据笔试成绩从高到低的顺序,按面试人数与岗位拟聘人数3:1的比例确定进入面试的人选。笔试成绩相同且同时达到规定比例的应聘人员,同时确定为该岗位面试人员。考生可在笔试成绩入口查询是否进入面试。

(2)进入面试的考生,请于2022年5月28日下午17:00-22:00期间登录招聘系统网站确认是否参加面试,逾期未确认视为主动放弃面试资格。有放弃面试情形的,按笔试成绩从高到低的顺序进行递补。

(3)请参加面试考生于在5月29日上午08:00-09:30至宁夏税务干部学校5号楼,银川市兴庆区凤凰北街312号(届时请留意现场指示牌)参加资格复审。未按照时间进行资格复审的人员,视为自动放弃面试资格。资格复审需提供以下材料:准考证、身份证原件及复印件(1份);本(专)科、研究生各阶段学历、学位证书原件及复印件(1份);2022年应届毕业生未取得毕业证之前持所在学校加盖公章的就业推荐表原件及复印件(1份);留学回国人员需提供由教育部留学服务中心提供的《国外学历学位认证书》原件及复印件(1份);近期正面免冠1寸彩色照片2张(背面写上姓名)。

    考生应对所提供材料的真实性负责,凡不符合报考资格条件或者有关材料主要信息不实、弄虚作假的,一经查实,即取消面试资格或聘用资格。

3.面试

    (1)面试时间初步定于2022年5月29日上午10:00-下午18:00;因疫情防控需要和其他不可抗力因素造成面试时间延期的,我们将及时发布公告。

    (2)面试地点:宁夏税务干部学校5号楼,银川市兴庆区凤凰北街312号(届时请留意现场指示牌);

    (3)面试考生凭本人有效身份证于当天上午09:30前到面试地点报到,抽签候考。

    (4)面试采取结构化面试形式。实际参加面试人数未达到规定面试比例的岗位,考生面试成绩需达到70分方可进入体检和考察。考生可登陆招聘系统查询面试结果。

     四、体检

(一)体检由宁夏回族自治区地震局组织在指定的二级甲等及以上综合性医院进行。体检参照《公务员录用体检标准(试行)》(国人部发〔2005〕1号)和《关于修订〈公务员录用体检标准(试行)〉及〈公务员录用体检操作手册(试行)〉的通知》(人社部发〔2010〕19号)及《公务员录用体检操作手册》(人社部发〔2013〕58号)文件执行。

    (二)体检时间、集合地点及人员名单电话通知。未按规定时间到指定地点以及未在单位规定的期限内完成规定项目体检的报考者,视为自动弃权。

    (三)初次体检不合格的,本人可按要求在接到体检结果通知后按规定申请复检一次。复检由宁夏回族自治区地震局指定到除原体检医院以外的二级甲等及以上综合性医院进行。申请复检人员的体检结果以复检结果为准。

   (四)某岗位因体检人员自动弃权或体检不合格而出现的空额,按照参加面试报考者的考试总成绩,从高分到低分依次等额递补体检人员,或者研究取消该岗位公开招聘或核减公开招聘人数。

    五、考察

    宁夏回族自治区地震局对体检合格人员的思想政治素质、遵纪守法情况、道德品质修养、心理调适能力等方面进行综合考察,并对其与报考相关的人事档案等材料的真实有效性和报考资格进行核实。

    六、拟聘人员公示

    拟聘人员由宁夏回族自治区地震局分别在中国地震局和宁夏回族自治区地震局网站进行公示,公示期为7个工作日。

    公示内容包括拟拟聘人员的姓名、性别、年龄、招聘岗位、其他有关基本情况等,并公布监督举报电话接受社会监督和举报。举报者应以真实姓名实事求是地反映问题,并提供必要的调查线索。凡以匿名或其他方式反映的问题不予受理。

    对公示期间反映有严重问题并查有实据、不符合应聘条件的,取消被公示人拟聘用资格;对反映有严重问题,但一时难以查实或难以否定的,可先按程序进行,但一经核实不符合应聘条件的,取消其拟聘用或聘用资格。

    七、聘用

    公示后符合聘用条件的人员,经宁夏回族自治区地震局审核,按照岗位设置管理有关规定确定岗位等级、签订聘用合同、兑现相应待遇,并按规定办理户籍迁转等相关手续。2022年7月31日前未取得毕业证、学位证的考生及毕业证信息在《中国高等教育学生信息网(学信网)》无法查询的考生,不予聘用。

    八、防疫要求

   (一)根据新冠肺炎疫情防控要求,本次招聘可能会调整考试日程,调整情况将提前在本公告发布网站予以发布,请报考人员随时关注变化情况并做好相应安排。

   (二)考生所持“健康码”“行程码”须为绿码,应提供48小时内核酸检测阴性证明,同时旅居史符合防疫要求,经现场测量体温正常者方可进入考点。考生在考试前应实时关注属地疫情防控要求,自觉承担防疫责任。

   (三)具有下列情形之一的报考人员不得进入考点参加考试:

1.诊断为疑似/确诊新冠肺炎病例的报考人员;

2.诊断为新冠病毒无症状感染者的报考人员;

    3.正处于隔离医学观察治疗、集中隔离观察期的报考人员;

    4.确定为新冠肺炎密切接触者的报考人员;

    (四)参加笔试、面试的报考人员须佩戴口罩(自备),除身份确认环节及面试环节考官要求以外全程佩戴,做好个人防护。

    (五)报考人员隐瞒身体异常情况,或隐瞒谎报旅居史、接触史、健康状况等疫情防控重点信息,或不配合工作人员进行防疫检测、确认身份、排查、送诊等造成严重后果的,将取消考试或聘用资格,并依法追究法律责任。

     九、其他事项

(一)招聘过程中有关调整、补充、提示等事项,在宁夏回族自治区地震局官方网站及时进行公告。

    (二)考生必须提交准确、畅通的联系电话,并及时关注宁夏回族自治区地震局官方网站发布的考试相关公告,以防错过相关考试时间安排和重要信息提示。凡因个人原因错过相关考试时间和重要信息提示的,责任由考生自行承担。

    (三)应届毕业生无法正常按期毕业及取得相应学历学位的,取消聘用资格。

    (四)本次考试不指定辅导用书,也不委托任何机构举办考试辅导培训班,敬请广大报考人员提高警惕,切勿上当受骗。

    (五)在招考组织实施过程中,将按照新冠肺炎疫情防控有关要求,落实防疫措施,必要时将对有关工作安排进行适当调整,并及时在宁夏回族自治区地震局官方网站发布公告。请广大报考者予以关注、理解、支持和配合。

    (六)本公告未尽事宜,由宁夏回族自治区地震局人事教育处负责解释。

十、联系方式

    联系人:倪小云   联系电话:0951-5068209

通讯地址:宁夏银川市兴庆区北京东路244号宁夏地震局人事教育处

    宁夏回族自治区地震局官方网站:https://www.nxdzj.gov.cn/

宁夏回族自治区地震局

                       2022年4月28日