2022宁夏回族自治区人民政府机关幼儿园公开招聘编外教职工25人公告

2022-05-09 10:58:32 boss 26

关于我们

竹子,韬光养晦,蓄能而发,终成重才栋梁,宁夏回族自治区人民政府机关幼儿园也正是发挥着这种欣竹精神,蓬勃发展,开辟进取。宁夏回族自治区人民政府机关幼儿园创办于1986年,是隶属于自治区机关事务管理局的公益二类公办幼儿园。多年来,幼儿园秉承“养成习惯、培养兴趣、守护求知、挖掘潜质、健康成长、幸福童年”的办园理念,彰显“团结协作、拼搏奋进、乐于创新、悦纳进取、知书达理、上善若水”的园所精神。现因园所扩大,面向社会公开招聘非在编教职工。

招聘原则

1.为进一步充实素质优良、业务精湛的专业化师资队伍,面向社会公开招聘优秀人才。

2.紧密结合幼儿园发展规划,从专业建设、人才梯队建设的实际需要出发,统筹规划。

3.坚持公开、公平、公正、竞争择优的原则,公开招聘、严格考核、平等竞争、择优录取。

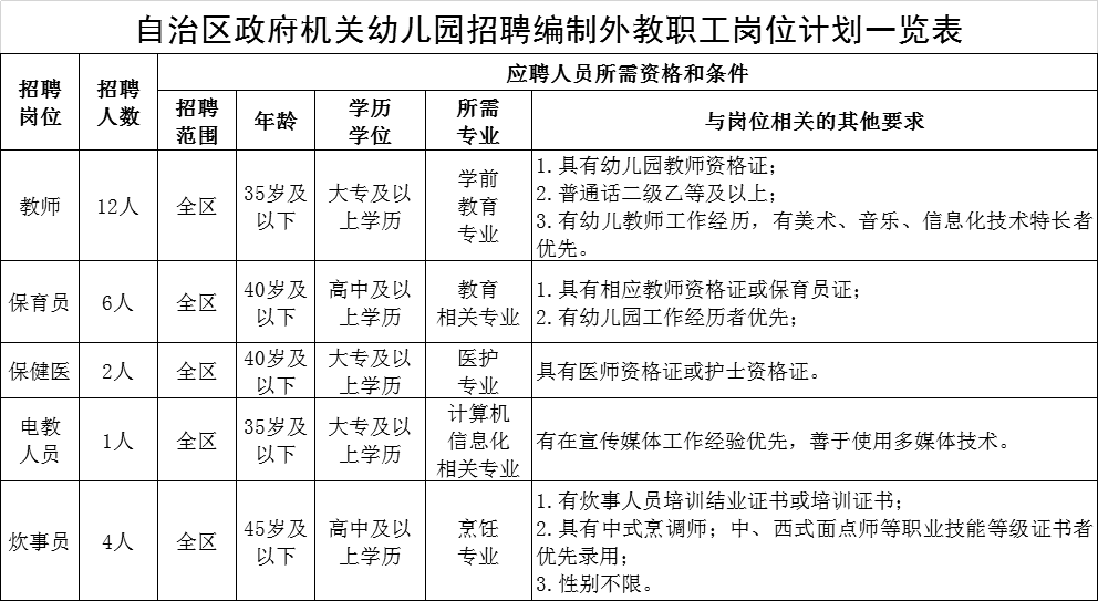
招聘岗位、名额 

图片关键词

 

招聘条件

1.拥护中国共产党的领导,遵纪守法,品行端正,爱岗敬业,具有良好的职业道德,及强烈的事业心和责任感。

2.热爱幼儿教育事业,具备较强的团结协作能力,乐于为幼儿园的建设与发展做出贡献。

3.身心健康,具备能胜任相应岗位要求的身体条件。

4.仪表端庄,口齿清晰,具有良好的语言表达和沟通能力。

5.具备招聘岗位所要求的其他条件。

6.具有下列情形之一的不受理报名

(1)曾因犯罪受过刑事处罚的;

(2)涉嫌违纪违法正在接受审查尚未作出结论的;

(3)受处分期间或者未满期限的;

(4)患有严重疾病或传染病的;

(5)违反过教师职业道德规范的;

(6)与其他单位未解除劳动合同的;

(7)有其他不适于在幼儿园从业记录的;

(8)其他不符合招聘资格条件的。

招聘程序

(一)报名时间

自发布公告起至2022年6月12日截止。

(二)报名方式

采用网上报名方式。下载下方统一应聘表格《2022年自治区政府机关幼儿园招聘编外教职工登记表》,认真填报。同时提供相关个人简历、身份证复印件、学历学位证书、教师资格证书、各类等级证书以及荣誉成绩证书扫描件,发送至电子邮箱378507945@qq.com报名。

识别下方二维码下载

2022年自治区政府机关幼儿园

招聘编制外教职工登记表

 

图片关键词

 

(三)资格审查与面试

1.招聘工作组进行资料审核。

2.根据疫情防控工作要求,幼儿园将以电子邮件形式,分批次通知符合条件的人员进行面试。

3.参加面试人员,按面试通知要求参加面试。

(四)拟聘人员

1.拟聘用人员按照《托幼机构工作人员健康检查》要求进行体检。

2.体检合格后,开具公安机关核查无犯罪记录证明。

3.提交体验合格单、无犯罪记录证明后,进行试用。

4.试用期满后实操复核,考核合格者签订劳动合同。

其他事项

1.参加招聘人员须如实提供材料信息,提供虚假材料一经查实,一律取消录用资格。

2.本次招聘工作最终解释归宁夏回族自治区人民政府机关幼儿园招聘工作领导小组。

3.拟聘人员提供正确联系方式,保持通讯畅通,因通讯不畅造成的一切后果由本人承担。

享受待遇

1.薪资按照幼儿园薪酬制度执行,缴纳五险,发放取暖费、生活性补贴等津贴。

2.享有国家公假日、周末及带薪寒暑假。

3.本园教职工子女入园享受50%保育费优惠。

4.享有职工餐,提供职工宿舍。

联系方式

联系人:郭老师

联系电话:0951-6363212

15309507094

电子邮箱:378507945@qq.com

地址:宁夏回族自治区人民政府4号办公楼

https://mp.weixin.qq.com/s/VEIWbt9IobgASvLdEbUwGA