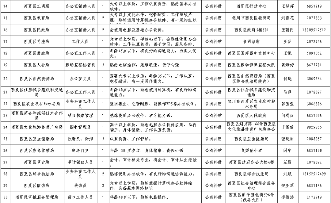
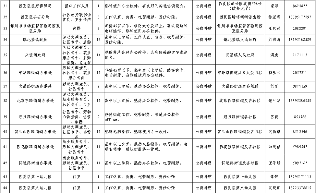
西夏区2024年银川市级公益性岗位招聘公告

2024-10-24 11:10:43 boss 26

根据《自治区人力资源和社会保障厅 财政厅关于印发〈宁夏回族自治区公益性岗位开发管理办法〉的通知》(宁人社规字〔2024〕2号)、《自治区人力资源和社会保障厅关于做好就业困难人员认定经办服务工作的通知》(宁人社规字〔2020〕20号)文件精神,面向社会公开招聘公益性岗位人员。现将有关事项公告如下:


一、招聘原则

按照公开招聘、公平竞争、择优聘用的原则进行招聘,各用人单位面向就业困难人员提供就业岗位,安置符合条件的就业困难人员实现就业。安置期限以指标使用时间为限,期满后有序退出。


二、招聘范围

公益性岗位优先安置具有西夏区户籍,在法定劳动年龄内有劳动能力和就业需求,处于失业状态,进行失业登记并认定为就业困难的下列人员:

1.城镇长期失业人员;

2.就业困难高校毕业生;

3.零就业家庭人员; 

4.残疾人员;

5.部队随军家属;

6.复员退伍军人;

7.失地农民;

8.进城务工人员;

9.戒毒康复人员;

10.刑满释放人员;

11.社区矫正人员;

12.低保家庭人员。


三、补贴待遇

岗位补贴参照银川市最低工资标准(2050元/月/人),并缴纳社会保险。


四、岗位申请

符合条件的就业困难人员持身份证、户口簿(或居住证)原件及相关材料复印件,向户籍所在地或居住地镇街便民服务中心做就业困难认定,并申请公益性岗位。


五、岗位管理

公益性岗位人员按照“谁用人、谁管理、谁考核、谁负责”的原则,实行实名制登记,用人单位是公益性岗位管理第一责任人,负责做好公益性岗位日常管理和考勤工作。


六、报名方式

(一)报名截止日期:2024年10月31日(工作日上午9:00-12:00,下午2:00-6:00)。

(二)报名地点及联系电话:

1.西花园路街道便民服务中心,联系电话:0951-5989546,地址:西夏区丽子园南街兰芝巷向西300米燕葆西区花半里北门西侧楼;

2.北京西路街道便民服务中心,联系电话:0951-3871012,地址:西夏区文萃北街与星光巷交叉路口向东50米;

3.朔方路街道便民服务中心,联系电话:0951-8553566,地址:朔方路5号学府中央小区内;

4.怀远路街道便民服务中心,联系电话:0951-5097167,地址:西夏区怀远路街道二楼216室;

5.文昌路街道民生服务中心,联系电话:0951-3871059,地址:西夏区文昌北路78号;

6.贺兰山西路街道便民服务中心,联系电话:0951-8512346/18100956210  地址:西夏区兴洲北街与镇芦路交叉口向东500米贺兰山西路街道办事处一楼;

7.宁华路街道便民服务中心,联系电话:0951-2057211,地址:西夏区北京西路宁华园小区宁华园社区;

8.镇北堡镇便民服务中心,联系电话:18095168588,地址:西夏区镇北堡镇人民政府112办公室;

9.兴泾镇便民服务中心,联系电话:0951-2171113 地址:兴泾镇人民政府112办公室。

(三)政策咨询电话:

西夏区就业创业和人才服务中心:0951-2078289。   

图片关键词

图片关键词

图片关键词

图片关键词